Une certaine histoire de la Déviation ©Mathilde Chénin, 2021

Une certaine histoire de La Déviation

media
recherche
date
2019-2021
lieu
La Déviation, Marseille
retour aux
travaux
Une certaine histoire de La Déviation

Une certaine histoire de La Déviation

recherche

Anciens ateliers mécaniques de la cimenterie Lafarge situé sur les hauteurs de l’Estaque, La Déviation est depuis 2015 louée puis collectivement achetée par un groupe composé en grande majorité d’artistes, en vue d’y établir un lieu de vie et de recherche artistique fondé sur des principes d’autogestion et de propriété d’usage. Entre 2019 et 2021, j’effectue, à l’occasion de ma recherche doctorale, trois terrains de recherche au sein de ce lieu de vie collective et de travail artistique. En plus des matières que m’offrent ces temps de résidence sur place, le collectif me donne accès à un ensemble conséquent de documents qu’il conserve et rend accessible à ses membres au moyen d’une plateforme de stockage en ligne. Au sein de ce corpus qui regroupe l’ensemble des documents relatifs au fonctionnement du projet, j’ai entrepris de lire de manière systématique et analytique l’intégralité des comptes rendus de réunions que le groupe tient de manière régulière depuis son installation dans le lieu.

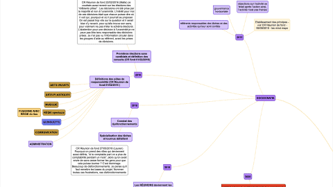
La plongée au sein des archives de La Déviation a été l’occasion d’imaginer un certain nombre d’outils de recensement, d’indexation, de classement, puis de visualisation des données issues de l’archive. J’ai pour ce faire investi des environnements logiciels standards tels que le tableur Microsoft Excel ou encore le logiciel de création de “mind map” SimpleMind.

J’ai ainsi d’abord réalisé un inventaire des comptes-rendus rédigés par le collectif entre 2013 et 2021. Il s’agissait là en premier lieu de doter ma mémoire d’un outil de navigation afin de me repérer au sein de la volumineuse collection et autoriser une collecte plus fine des données dont l’analyse viendrait enrichir mes observations de terrain. À partir de ce geste initial qui visait à rendre lisible l’ensemble du corpus, j’ai imaginé deux façons de “visualiser” les données, qui ont toutes deux par la suite accompagné le travail d’analyse : d’une part, une série de tableaux à double entrée ou grilles de collecte ; et de l’autre, une carte sous la forme d’une large “mind map”. Cette dernière m’a permis de lire les matériaux non plus de manière chronologique, mais plutôt spatiale, géographique et selon des rapports de proximité, de voisinage.

La création de ces outils fait plus largement écho à la manière dont j’ai effectué cette recherche archivistique depuis le lieu et les modalités propres de la pratique artistique qui est la mienne, et que l’on pourrait qualifier en partie de “diagrammatique”.

Au terme de ce travail, j’ai remis l’index ainsi réalisé aux membres du collectif afin qu’iels puissent, s’iels le souhaitaient, s’emparer de cette métadonnée archivistique comme d’un outil critique et réflexif de relecture de leur propre histoire. Outre de faire trace pour elleux, il s’agissait également par là de tendre à la constitution d’une “culture des précédents“, au combien nécessaire à l’heure où raconter des histoires et les faire circuler (storytelling) constitue un puissant levier du capitalisme néo-libéral.

J’ai par la suite écrit et publié plusieurs articles qui relatent, depuis le point de vue croisé de la recherche par les moyens de l’art et des sciences sociales, cette plongée dans les archives de La Déviation :

A Meeting that Begins in Silence, publié en 2021 dans l’ouvrage collectif Unearthing Traces (dir. Denise Bertschi, Julien Lafontaine Carboni, Nitin Bathla, EPFL Press) ;

Faire récit, faire outil. Pour une pragmatique de l’archive, publié en 2024 dans le numéro 11 de la revue Agencements : Recherches et pratiques sociales en expérimentation


Les annexes de ma thèse sont également entièrement consacrées à ce travail.

(en cours) Autour du Pavillon Simone Weil de Thomas Hirschhorn